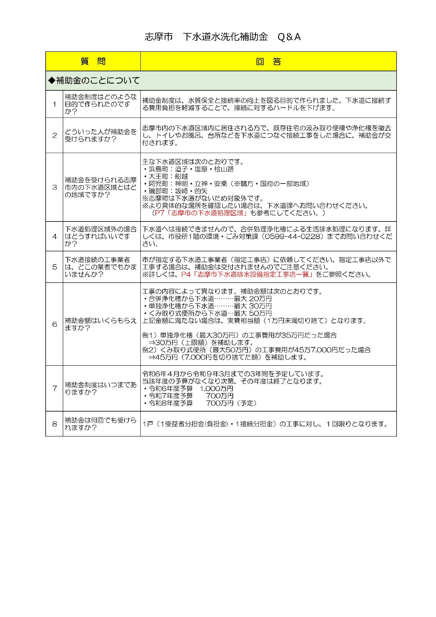
志摩市水洗化補助金交付制度がはじまりました
川や海の水質保全、水洗化率の向上を目的に志摩市では、くみ取式便所や、浄化槽から下水道へ接続される方へ補助する「水洗化補助金」がはじまりました。

志摩市水洗化補助金交付制度について
【対象工事】(次の2点をすべて満たす工事)
1.既存住居にあるくみ取便所の便槽及び浄化槽の取壊し工事を伴う排水設備の設置工事
2.志摩市に登録のある下水道排水設備指定工事店が行う工事
ただし、新築、増改築部分、店舗、事業所等に係る工事ついては、補助対象外です。
【対象者】(次の条件をすべて満たす人)
1.下水道整備区域内に既存住居があり、くみ取便所または浄化槽から下水道への接続を自らの負担で工
事する者。
2.市税、水道料金、接続分担金に滞納がないこと。
3.借家または借地の場合は、所有者の承諾を得ていること。
【補助金額】
■合併処理浄化槽を設置している建物 最大20万円
■単独処理浄化槽を設置している建物 最大30万円
■くみ取便所を設置している建物 最大50万円
ただし、上記金額に満たない場合は、実額(1万円未満切り捨て)が上限となります。
【補助金の交付回数】
1戸(1受益者・1接続分担金)につき、1回限り
【申請期間】
令和6年4月1日から令和9年3月31日までの3年間(予定)
志摩市水洗化補助金交付制度について (PDFファイル: 440.3KB)
志摩市下水道排水設備指定工事店一覧 (PDFファイル: 124.1KB)
補助金申請手続きのながれ

水洗化補助金の申請手続きの流れ (PDFファイル: 52.1KB)
各種様式ダウンロード
水洗化補助金交付様式(様式第1号、収納状況調査承諾書、様式第3号、様式第5号、様式第7号) (Wordファイル: 25.1KB)
(記入例)水洗化補助金交付様式 (Wordファイル: 40.9KB)
(冊子)下水道水洗化補助金 (PDFファイル: 6.8MB)
補助金の対象となる例と対象とならない例
交付対象、または対象外となる事例を掲載します。
補助金交付対象になるかの判断基準にご活用ください。
掲載外で判断にお困りの際は、下水道課までお問い合わせください。
補助金の対象となる例・ならない例 (PDFファイル: 265.1KB)
よくあるご質問について
想定されるご質問についてまとめましたので、下記リンクをご参照ください。
その他のご質問がある場合は、下水道課までお問い合わせください。
【補助金のことについて】←こちらをクリック
【費用のことについて】←こちらをクリック
【申請のことについて】←こちらをクリック

【補助対象工事のことについて】←こちらをクリック
【下水道へ接続したあとのことについて】←こちらをクリック
【その他】←こちらをクリック
この記事に関するお問い合わせ先
志摩市役所 上下水道部 下水道課
〒517-0592 三重県志摩市阿児町鵜方3098番地22
電話番号:0599-44-0225
ファクス:0599-44-5261
お問い合わせはこちらから


              
              
              
更新日:2025年04月07日